1、NE555定时器ne555定时器工作原理的工作原理 组成部件由比较器RS触发器输出级电压跟随器等部件组成 基于电容充放电是一种基于电容充放电原理的定时器ne555定时器工作原理,具有稳定的固定时间延迟 电荷存储与释放工作时先进行电荷存储ne555定时器工作原理,再进行电荷释放,通过电容电荷状态的变化实现高低电平的交替输出 多种输出模式除了单稳态模式外,还有矩形波。
2、NE555内部主要由三个部分组成两个电压比较器一个SR锁存器触发器和一个放电晶体管其工作原理可以概括为通过外部电路对电容的充放电过程,控制两个比较器的输出,进而控制SR锁存器的状态,最终产生定时脉冲输出电压比较器NE555内部有两个电压比较器,分别用于检测电容两端的电压是否达到预设。

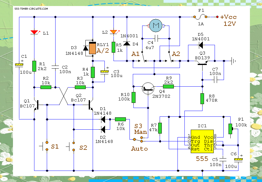
3、ne555与外围电路组成多谐振荡器红线充电电路,蓝线放电电路分别调整电位器可以分别调整充放电时间继而控制输出黄点点出的继电器K的通断,其触点也就控制用电器的停止和运行了。
4、原理就是直流电震荡后升压,比如说1个小功率电棍,利用6V12V直流电源可产生一种高压脉冲电路中三极管Q1Q2构成了一振荡器,产生频率为3Hz的直流脉冲电压并输入变压器比为6V240V升压器的初级线圈,在每个脉冲结束时,相应地在变压器的次级线圈产生一高电压脉冲的重复频率可通过选择C2R1值进行调整。
5、1 NE555红外发射电路的工作原理是使用555定时器产生一个频率和占空比可调整的方波信号2 这个方波信号从555的3脚输出,并驱动npn型三极管的基极3 控制三极管的通断状态,进而使得红外二极管发光4 通过这种方式,555定时器产生的方波信号被发射出去5 另一端可以使用光敏电阻或光敏二极管来接收。
6、定时原理当NE555被配置为单稳态触发器时,触发脉冲会使NE555的输出端产生一个固定宽度的脉冲这个脉冲的宽度由RC电路决定在充电阶段,电容C通过电阻R充电,直到达到NE555的内部阈值电压此时,NE555的输出端翻转状态在放电阶段,电容C通过NE555内部的放电晶体管放电,直到达到另一个阈值电压此时。
7、NE555定时器通过多谐振荡器模式产生时钟脉冲,其核心公式为周期T=0693×R#8321+2R#8322×C,占空比由R#8321和R#8322比例决定1 基本原理 NE555在多谐振荡器模式下,利用电容充放电使输出电平循环切换电容电压在13Vcc和23Vcc间变化,触发内部比较器翻转,形成周期性脉冲2。
8、555定时器作为PWM开关电源振荡器的工作原理有多种其中一种是通过直接利用光耦反馈的电压信号,改变555定时器的定时电阻,从而调整占空比这种电路结构相对简单,但是控制范围有限,并且在调整占空比时,振荡频率也会随之变化另一种方法则是将555用作基本振荡器,通过26脚产生的锯齿波与光耦反馈的电压。

9、在单稳态模式下,NE555通过电阻电容RC网络控制输出脉冲的持续时间和周期而在多谐振荡器模式下,NE555则基于数字电路的工作原理,产生稳定的振荡信号,这是构建方波信号发生器的基础二NE555方波生成电路 1 基本原理 NE555方波生成电路的核心在于其多谐振荡器的工作模式通过将NE555的26脚相连。
10、一所需材料 NE555定时器芯片电阻R1R2,建议使用多圈可调电位器电容C1,建议使用47100μF的固定电解电容器继电器5v双触头继电器二极管用于保护继电器驱动管导线面包板或PCB板电源5v直流电源二电路原理 非稳态振荡电路NE555定时器在非稳态模式下工作,通过外部电阻和电容的。
11、这个非常简单啊,将NE555设置成5秒的定时器5秒内灯亮,5秒结束电路翻转灭灯就行了图如下NE555构成单稳态定时器,适当的选择电阻R1和电容C1的参数,就可以令其3脚输出高电平的时间为精准的5秒闭合电源开关S1后,NE555开始工作,电源经R1向C1进行充电,充电过程3脚输出高电平,三极管VT。
12、ne555工作原理是在电源与地之间加上电压,当5脚悬空时,则电压比较器 C1的同相输入端的电压为 2VCC 3,C2 的反相输入端的电压为VCC 3若触发输入端TR的电压小于VCC 3,则比较器C2的输出为 0,可使 RS 触发器置 1,使输出端 OUT=1如果阈值输入端 TH 的电压大于2VCC3,同时TR端。
13、ne555的工作原理如下在电源和地之间施加一个电压当引脚5悬空时,电压比较器C1的同相输入端的电压为2VCC3,C2的反相输入端的电压为VCC3如果触发输入端TR的电压小于VCC3,比较器C2的输出为0,可以将RS触发器置1,使输出端OUT=1如果阈值输入端TH的电压大于2VCC3,TR端的电压大于VCC3。
14、NE555方波信号发生器是一种利用NE555集成电路产生的方波信号的电路以下是关于NE555方波信号发生器的具体解释核心元件NE555集成电路这是一款结合了模拟和数字电路特性的多功能定时器,包含了电压比较器比例积分器输出缓冲器和数字触发器等功能工作原理施密特触发电路与RC积分电路的结合通过这。
15、下图电路即可工作原理电路上电时,电源Vcc经C1R1及三极管V1的be结给电容C1充电,此时三极管V1饱和导通,其集电极c输出低电平随着C1充电的进行,电容C1上的电压逐渐升高,充电电流逐渐减小,三极管V1的基极b的电位逐渐降低当电容C1上的电压被充至接近电源电压时,三极管V1的基极b的电位逐渐。
16、工作原理涉及两个ne555芯片,它们分别扮演不同的角色左侧的555芯片作为信号发生器,持续输出稳定的方波信号,为后续电路提供稳定的参考右侧的555芯片则作为定时器,其定时时间由上方的一排电阻与待测电容共同决定当2脚接收到触发信号时,定时器开始计时,3脚随即输出高电平计时结束后,3脚恢复为低。
相关标签 :
下一篇: 比较级和最高级,比较级和最高级的变化规则
微信医疗(登记+咨询+回访)预约管理系统
云约CRM微信小程序APP系统定制开发
云约CRM体检自定义出号预约管理系统
云约CRM云诊所系统,云门诊,医疗预约音视频在线问诊预约系统
云约CRM新版美容微信预约系统门店版_门店预约管理系统联系电话:18300931024
在线QQ客服:616139763
官方微信:18300931024
官方邮箱: 616139763@qq.com