有参考文献的序号怎么标的刊物要求注释和参考文献都要在内文标注,有参考文献的序号怎么标的刊物对参考文献不要求内文标注,在尾注列出就行按最新参考文献的序号怎么标的CNKI规范的要求应是前者为保险起见,你还是都标吧注参考文献如是著作要标页码,论文只要标出期刊是第几期把该序号1或2扫黑,然后点右上角的角标按钮,就是x平方建议你你论文的;1 顺序编码制 特点这是目前最为常见的标注方式之一在文中引用处,作者将所引用的文献按它们在文中出现的先后顺序用阿拉伯数字连续编码,序号置于方括号内同一处引用多篇文献时,将各篇文献的序号在方括号内全部列出,各序号间用逗号隔开如遇连续序号,可标注起讫号示例复制代码 例如,在文。
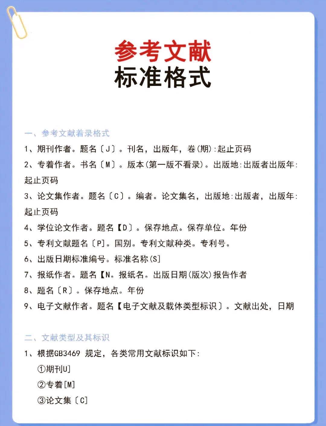
参考文献按照其在正文中出现的先后以阿拉伯数字连续编码,序号置于方括号内一种文献被反复引用者,在正文中用同一序号标示引用一次的文献的页码或页码范围在文后参考文献中列出电子文献类型为数据库DB,计算机CP,电子公告EB电子文献的载体类型为互联网OL,光盘CD,磁带MT;参考文献格式里的标点符号用的是英文状态下输入的标点符号输完汉字要切换到英文状态,再输入相应的标点符号具体格式如下1期刊论文类 一般格式如下作者论文名称J期刊名称,发表年份第几期页码2学位论文类 一般格式如下作者论文名称D毕业院校所在城市毕业院校,论文提交年份。
未标明作者或非原始文献作者时序号应标注于引用内容的句末例如,“根据相关研究20222表明”直接述及文献序号时若正文直接提到参考文献的序号怎么标了文献的序号,并将之作为语句的组成部分,则无需使用角码标注例如,“文献3详细阐述了这一问题”二文后参考文献著录 著录规则遵循GBT7714。
1首先打开要标注参考文献的word文档,用鼠标点在需要添加标注的位置2然后在点开引用选项卡,点击脚注和尾注3会弹出一个脚注尾注的设置框,勾选尾注,格式勾选方括号样式,应用更改设置为整篇文档,设置好之后点击插入4点击插入后,在该处就插入了一个上标。
1首先,打开word文档,我们需要给参考文献进行编号2然后,选中所有的参考文献,依次点击编号定义新编号格式3然后在打开的定义新编号格式页面中,填写编号格式,编号格式我们写成1,4然后我们把光标放在需要插入参考文献的地方,一次点击引用交叉引用5然后引用。
我们在写论文时会遇到引用参考文献,怎么在这些引用的文段旁做标注引导序号呢首先,打开文档,将鼠标移到需要标注序号的文段旁,在顶部功能区找到插入,在插入下面的细分表中找到交叉引用,此时,会出现弹框,在右侧引用内容中选择段落编号,点击需要引用的内容编号项,确定好后,点击右下角的插入,回看先鼠标放置的位置,就出现了引用标注如果同时按下shiftCtrl=三个键。

参考文献标注的正确格式如下1参考文献格式为序号+著作作者+篇名或书名等+参考文献的类型+著作的“出版年”或期刊的“年,卷期”等+“页码或页码范围”2引用别人的毕业论文的标注格式为毕业论文类型为学位论文D序号主要责任者文献题名D出版地出版单位出版年。
一直接引用 全句独立引用当整句话完全引用参考文献的序号怎么标他人观点时,参考文献序号应标注在双引号之外,文末点号置于双引号之内若同时并列引用多个全句,则每个全句均需加双引号,序号标注在最后一个全句的双引号之外半句引用若引用的内容位于句前或句中,序号应置于逗号之前若位于句末,序号应置于句末。
显示标尺,然后如下图拉动一下标尺就可以了。
步骤1首先打开Word文档,鼠标选中参考文献,点击开始选项卡下的编号工具步骤2接着点击定义新编号格式,输入带有英文中括号的序号,点击确定步骤3再把鼠标光标放在第一个引用点,在引用选项卡下点击交叉引用步骤4选中对应的第一个参考文献,点击插入,用同样的方法插入其他引用。
1 使用快捷键法 在英文输入法状态下,输入参考文献序号,如1 选中这个序号1 按下Ctrl+Shift++,这时序号1就会被标注在右上角2 使用Word菜单栏插入法 点击Word菜单栏上的“插入”选项 在下拉菜单中选择“符号”或使用快捷键Ait+I,然后点击“符号”或快捷键S 在弹出的符号对话框中,选择。
以下是使用参考文献管理工具标记参考文献序号的步骤1 打开 Word 文档并选择“引用”选项卡2 点击“管理源”按钮,在弹出的窗口中添加您要引用的参考文献3 然后在文档中将光标移动到您要插入参考文献的位置4 点击“插入引用”按钮,选择您要引用的参考文献5 在“插入引文”窗口中选择您。

全句独立引用全句独立单一引用参考文献序号标注在双引号之外,文末点号置于双引号之内全句独立并列引用每个全句加双引号,序号标注在最后一个全句的双引号之外半句引用半句句前或句中引用序号置于逗号之前半句句末引用序号置于句末标号之前,但“认为”“说”等引出的冒号之后的引用。
上一篇: workerman,workerman和swoole的区别
下一篇: 手机终端,手机终端是什么意思?
微信医疗(登记+咨询+回访)预约管理系统 
云约CRM微信小程序APP系统定制开发 
云约CRM体检自定义出号预约管理系统 
云约CRM云诊所系统,云门诊,医疗预约音视频在线问诊预约系统 
云约CRM新版美容微信预约系统门店版_门店预约管理系统
云约CRM最新ThinkPHP6通用行业的预约小程序(诊所挂号)系统联系电话:18300931024
在线QQ客服:616139763
官方微信:18300931024
官方邮箱: 616139763@qq.com