综上所述京东金融隐私,京东金融在回应收集用户隐私事件上采取了积极负责任京东金融隐私的态度通过技术排查回应用户质疑下线问题功能软件等措施,京东金融不仅消除了用户的疑虑,还展示了其重视用户反馈优化用户体验的决心未来,随着数字化时代的不断发展,用户隐私保护将成为金融类App持续发展的关键京东金融需要继续加强用户隐私保护力度,提升用户体验优化水。
遭遇京东金融信息泄漏,可通过向平台投诉向行业协会或监管机构投诉寻求司法途径等方式处理,同时要注意确认泄露情况并收集证据与客服沟通协商投诉途径向京东金融平台投诉登录京东金融APP,在客服中心或帮助与反馈板块详细说明隐私泄露情况,要求调查处理也可拨打官方客服电话,清晰阐述泄露时间涉及信。
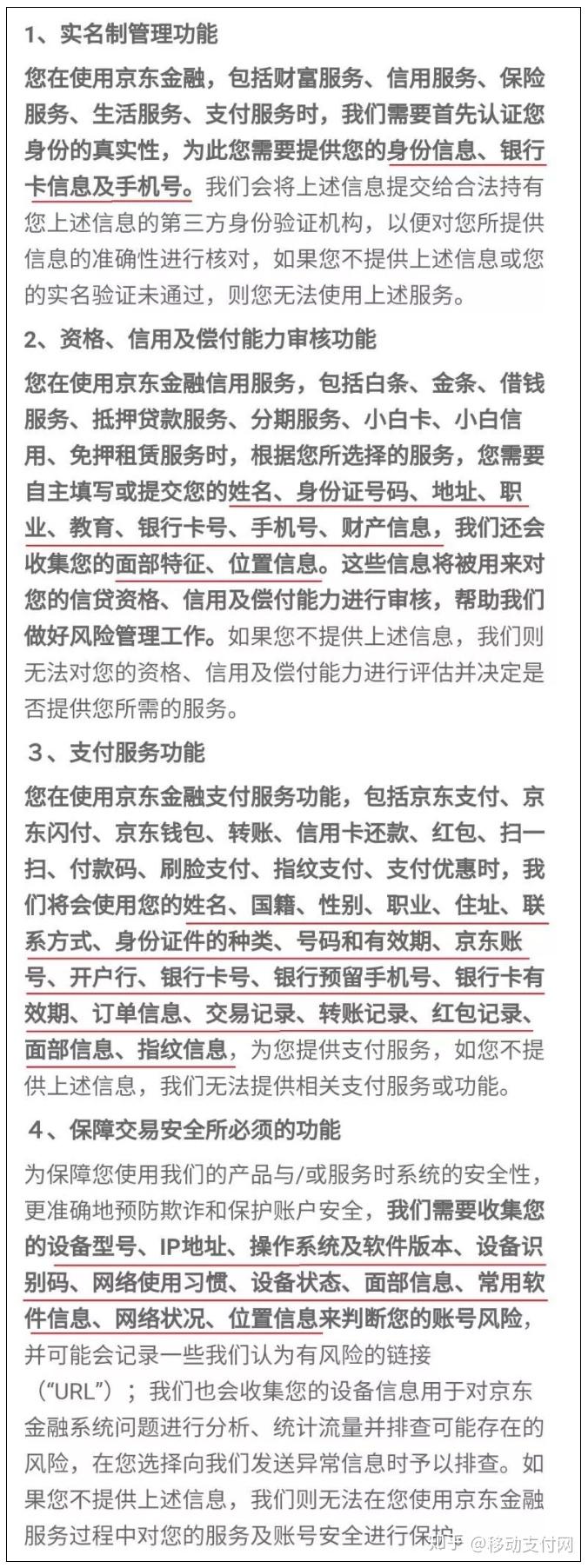
![]()
1 打开京东金融APP首先,在手机上找到京东金融的图标,点击打开应用确保京东金融隐私你的手机已经安装了京东金融APP,并且版本是最新的2 进入“我的”页面打开京东金融APP后,在底部菜单栏中找到并点击“我的”选项这个选项通常位于右下角,是用户个人中心的入口3 进入设置页面在“我的”页面中。
京东金融一般不会随意访问用户的通讯录1 从隐私政策角度来看,正规的金融类应用通常非常重视用户隐私保护京东金融有其严格的隐私规则,明确规定不会在未经用户明确授权的情况下访问通讯录等敏感信息2 从技术和运营层面分析,访问通讯录对于其核心业务流程并非必要京东金融主要致力于提供金融服务,如。
京东已经对京东金融APP疑似收集隐私的问题进行了回应以下是京东回应的要点严格遵守法律法规京东表示,京东金融APP在设计和运营过程中,始终严格遵守国家相关法律法规,对用户的隐私保护给予了高度的重视采取多种保护措施京东强调,他们采取了多种技术手段和管理措施,确保用户信息的安全性和隐私性欢。
京东金融一般不会随意访问用户的通讯录1 从隐私政策角度来看,正规的金融类应用都非常重视用户隐私保护京东金融通常会在其隐私政策中明确说明获取用户信息的范围和用途,对于通讯录这类敏感信息,不会未经用户明确授权就进行访问2 技术实现方面,访问通讯录需要特定的权限和操作流程如果没有用户主动。
京东金融正常情况下不会随意访问用户的通讯录1 首先,京东金融这类正规金融服务平台有严格的隐私政策和合规要求它们深知用户对个人信息安全的重视,会采取多种措施来保护用户隐私访问通讯录属于较为敏感的行为,没有合理必要一般不会进行2 其次,从其业务运营角度来看,主要围绕金融服务展开,如。
打开京东金融APP后,在主页的右下角可以看到一个“我的”选项点击这个选项,进入个人中心页面进入设置菜单在个人中心页面,点击右上角的设置图标通常是一个齿轮或三条横线的图标点击后,会进入京东金融的设置菜单查找隐私设置在设置菜单中,向下滑动或浏览选项,直到找到“隐私设置”这一。
在设置页面中,向下滑动找到并点击“隐私设置”选项这个选项通常与用户的个人信息和隐私保护相关五查看授权管理 进入隐私设置页面后,继续向下滑动找到并点击“授权管理”选项这个页面将展示你在京东金融中授权的所有应用和权限情况通过以上步骤,你就可以在京东金融应用中查看自己的授权情况了如果。
京东金融的隐私设置位于京东金融APP的设置选项中以下是详细的查找步骤打开京东金融APP首先,确保你的手机上已经安装了京东金融APP如果尚未安装,可以通过应用商店下载并安装进入“我的”页面打开京东金融APP后,在主页面中找到右下角的“我的”选项,并点击进入这个页面通常包含了用户的个人信息账户余额。

登录成功后,点击页面左上角的头像图标,这将带你进入个人页面进入设置页面在个人页面中,找到并点击右上角的设置图标通常呈现为齿轮形状导航至隐私设置在设置页面中,寻找并点击“隐私设置”选项旁边的箭头或文字链接,以展开相关设置查看京东金融隐私政策在隐私设置页面中,直接点击“京东。
京东金融搞网贷引发风波的原因 京东金融搞网贷之所以引发风波,主要源于以下几个方面一大数据运用引发的隐私担忧 个人信息泄露京东金融作为电商平台,拥有大量用户的购物数据和个人信息在网贷业务中,这些数据可能被用于风险评估和精准营销然而,这种大数据的运用也引发了用户对个人隐私泄露的担忧用户。
登录账户在手机上单击京东金融快捷方式,登录账户进入个人主页在程序首页,找到右下角的我的单击进入设置页面在个人主页,找到右上角的设置按钮单击进入隐私设置页面进入设置页面后,找到并点击隐私选项进入金店平台店铺营销授权管理页面在隐私设置页面,选择下半部分。
要允许京东金融APP访问相机权限,可以按照以下步骤进行设置打开京东金融APP在手机上找到并点击京东金融的图标,进入应用进入“我的”页面在应用主页,点击右下角的“我的”选项,进入个人中心进入设置页面在“我的”页面下,点击右上角的齿轮形设置图标,进入设置页面进入隐私设置页面在设置。
在京东金融app的主页中,点击右下角的“我的”选项,进入个人中心页面接着,点击个人中心页面左上角的头像,进入个人信息页面3 进入设置页面在个人信息页面中,找到并点击下方的“设置”选项,进入设置页面4 进入隐私设置页面在设置页面中,继续点击“隐私设置”选项,进入隐私设置页面5。
在个人页面中,找到并点击右上角的设置图标这个图标通常呈现为齿轮形状,用于访问应用的设置选项导航至隐私设置在设置页面中,寻找并点击“隐私设置”选项这个选项通常会以文字形式列出,旁边可能有一个箭头或下拉菜单图标查看京东金融隐私政策在隐私设置页面中,点击“京东金融隐私政策”选项这。
一般在这类设置里,能对账户信息的显示范围进行调整比如选择仅自己可见,这样别人在查看你的账户时,就看不到小金库的具体金额其次,有的手机系统本身也提供隐私保护功能你可以利用这些功能,对京东金融应用进行隐私权限设置,限制应用获取某些信息,包括小金库金额等,从而间接起到一定隐藏效果另外,在。
3第三步点击头像后就会出现个人页面,我们点击右上角的设置图标,即像个齿轮一样的图标4 第四步,点击设置后会出现下图所示,我们点击“隐私设置”旁的箭头5 第五步,点击“隐私设置”后会出现下图所示的页面,点击“京东金融隐私政策”6 第六步,点击后就会出现下图“京东金融隐私政策”。
相关标签 :
上一篇: unity圣典,unity圣典官网
下一篇: 蛇蛇,蛇蛇小说
微信医疗(登记+咨询+回访)预约管理系统
云约CRM微信小程序APP系统定制开发
云约CRM体检自定义出号预约管理系统
云约CRM云诊所系统,云门诊,医疗预约音视频在线问诊预约系统
云约CRM新版美容微信预约系统门店版_门店预约管理系统
云约CRM最新ThinkPHP6通用行业的预约小程序(诊所挂号)系统联系电话:18300931024
在线QQ客服:616139763
官方微信:18300931024
官方邮箱: 616139763@qq.com