通过以上三种方法整流桥好坏判断,可以初步判断整流桥整流桥好坏判断的好坏在实际操作中整流桥好坏判断,需要注意安全,避免短路和过流等情况如果不确定如何操作,建议寻求专业人士的帮助三总结测试整流桥的好坏需要结合外观检查万用表测试和示波器观察只有三者都表现正常,才能确定整流桥的性能良好在测试过程中,一定要注意安全操作,避免;测量空调主板上的整流桥好坏,可通过以下方法首先将万用表置于二极管档,分别测量整流桥的四个引脚之间的正反向电阻正常情况下,整流桥内部的二极管会呈现出单向导通特性1 对于全波整流桥,有两个交流输入端和两个直流输出端测量交流输入端之间的电阻,应为无穷大,因为它们之间是断路的测量;测试前,应检查万用表是否工作正常,以避免因仪器故障导致的误判对于提问中提到的测试方法将输出端短路后测直流电阻,这是正确的测试整流桥好坏的方法之一但需要注意的是,仅凭一次测试不能完全确定整流桥的性能,还需要结合其他测试方法和实际电路中的表现进行综合判断此外,如果整流桥在工作中。

如何判断整流桥的好坏一通过观察外观和检查连接 首先,观察整流桥的外观,看是否有损坏烧焦或变形的迹象其次,检查整流桥的引脚是否完好,没有断裂或虚焊二使用万用表进行简单测试 1 使用万用表调至电阻档,测试整流桥各引脚之间的电阻值正常情况下,同一桥臂的极间电阻应小于05欧姆,而不同桥臂之间的极间电阻应在几百;数字万用表因其读数直观精确度高而被广泛采用万用表功能强大,除了基本的直流电流直流电压交流电流交流电压和电阻测量外,还可以测量电容电感等参数,甚至可以测试半导体的β值在进行整流桥的检测时,正确使用万用表可以确保设备正常运行通过测量二极管的正向和反向压降,可以判断整流桥的完好。
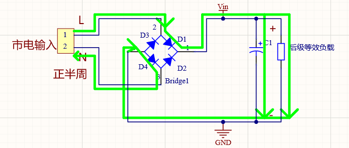
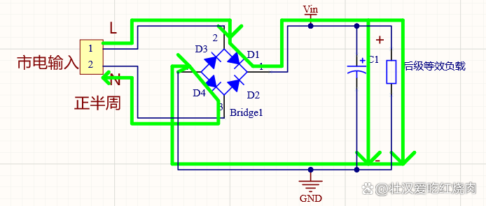
整流桥是由2个或4个单相整流桥二极管组成如果测量每个二极管都是好的,即整流桥良好下面以单相全桥为例,其接线图如下测量时最好选用数字式万用表,因为数字表的二极管档通断档测量二极管简便准确根据下图可知,桥式接法决定了测量单一二极管不会受到接法的影响用表笔正反两次接触13;1 测试整流桥的好坏时,首先将红表笔连接到桥的负极,黑表笔分别接触到标记为交流符号的两个端子如果整流桥正常,您应该能够测量到正向导通的电压,而反向则应为断路状态2 接下来,将黑表笔连接到正极,红表笔接触到标记前带有交流符号的端子同样地,如果整流桥良好,应该能够检测到正向导通电压。

电磁炉整流桥好坏的测量方法如下1 使用万用表电阻档测量 步骤首先,根据整流桥外壳上标注的极性,使用万用表的电阻档分别测量整流桥内部的4个二极管判断标准验证每个二极管的单向导电性如果任意一个二极管无法测出单向导电性,即视为该元件已损坏2 注意IGBT的潜在损坏 说明IGBT也是电磁炉。
利用万用表的欧姆档检测整流桥的好坏,首先需要将黑表笔连接到直流母线的正端P端,红表笔依次接触输入端,无论是单相还是三相输入,测得的电阻值大约为几千欧姆,只要这些数值差异不大,即可判断上边的整流桥工作正常接着,将红表笔连接到直流母线的负端N端,而黑表笔依次接触输入端,如果测。
相关标签 :
上一篇: 残局斗地主,残局斗地主下载
微信医疗(登记+咨询+回访)预约管理系统
云约CRM微信小程序APP系统定制开发
云约CRM体检自定义出号预约管理系统
云约CRM云诊所系统,云门诊,医疗预约音视频在线问诊预约系统
云约CRM新版美容微信预约系统门店版_门店预约管理系统
云约CRM最新ThinkPHP6通用行业的预约小程序(诊所挂号)系统联系电话:18300931024
在线QQ客服:616139763
官方微信:18300931024
官方邮箱: 616139763@qq.com